Aller au contenu

democratie temps réel


tiwi

Messages recommandés

Membre, 53ans Posté(e)
tiwi Membre 2 015 messages
Baby Forumeur‚ 53ans‚
Posté(e)

M'étant inscrit récement au D.A.R.D. (mouvement des revendications citoyennes), un des sujet m'interessant serait de travailler sur un outil informatique avec l'objectif de mettre en place une démocratie populaire possible par et pour tous.

Nous travaillons actuellement sur un cahier des charges en vue de l'élaboration de cet outil et souhaiterait ici recueillir vos idées et commentaires.

http://forcedard.byethost22.com/thread.php...fid=1&cat=8

http://forcedard.byethost22.com/file/proje...ardCitoyen.html

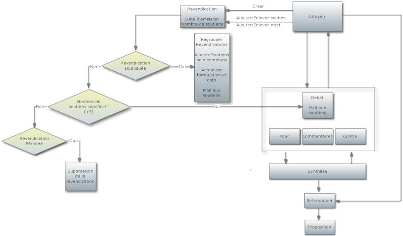
l'organigramme actuel (en gros car c'est plus simple a faire sur papier que logiciel) :

post-96331-1273718327_thumb.jpg

Lien à poster
Partager sur d’autres sites

Annonces
Maintenant
Invité Toto75019
Invités, Posté(e)
Invité Toto75019
Invité Toto75019 Invités 0 message
Posté(e)
:o°
Lien à poster
Partager sur d’autres sites

Membre, 53ans Posté(e)
tiwi Membre 2 015 messages
Baby Forumeur‚ 53ans‚
Posté(e)

l'objet du sujet n'est pas de donner des propositions mais d'établir le cahier des charges de l'outil.

CITOYENS->PROPOSITIONS->DEBATS->REFERUDUMS

C'est clair, à la base, c'est le boulot de l'assemblée mais vu l'abstention, il me semble évident que la démocratie nécessite une modernisation. Le peuple perd confiance en ses élus. Un pouvoir d'opposition qui reflète réellement les choix et volontées des citoyens me paraît nécessaire. Le mouvement ne doit pas être politique afin de garder une indépendance face au pouvoir de l'argent, ce que n'ont plus nos élus.

Le citoyen doit pouvoir agir dans les différentes interactions, le but de ce post est donc d'apporter des idées dans les différentes interactions.

Je crée actuellement un organigramme simplifié en image jpeg afin d'avoir une meilleure idée globale de l'outil.

Lien à poster
Partager sur d’autres sites

Membre, 68ans Posté(e)
venus23H Membre 3 069 messages
Baby Forumeur‚ 68ans‚
Posté(e)

Excellente initiative.. mais l'adapter a tous en priorité serait pour ma part le point important. Les citoyens n'occupent pas tous les sites internet correspondants..L'édition de ce cahier des charges consultable est elle seulement "virtuelle"? car cela serait interressant d'en faire une publication remise a jours régulierement dans la presse.. consultable par tous et utilisé par les débatteurs pour en extraire les réactions diverses.

Lien à poster
Partager sur d’autres sites

Membre, 53ans Posté(e)
tiwi Membre 2 015 messages
Baby Forumeur‚ 53ans‚
Posté(e)

Je suis complètement d'accord avec toi, l'objectif principal est que tout le monde puisse participer.

Pour ce qui est de l'edition du cahier des charges de l'outil, il ne sera implémenté que virtuellement à mon avis mais les participations ou souhaits nouveaux seront toujours possibles par l'expression de nouvelles revendications.

Pour ce qui est des comptes rendus de débats et des sésames (revendications les plus soutenues et donc les plus prioritaires), la presse s'y interessera peut-être d'elle même (surtout si beaucoup de monde participe). Nous ne pouvons que leur faire part des projets mais en aucun cas les forcer à les publier.

Pour ce qui est des possibilitées de participation, il serait souhaitable que les mairies puissent offrir l'acces gratuitement. La mairie de chez moi propose un acces internet gratuitement. Nous pourrons également avoir des contacts avec la presse, les journalistes comme tout à chacun pourront également participer aux débats et proposer les retours que feront leurs lecteurs dans tous les cas.

Lien à poster
Partager sur d’autres sites

Membre, 68ans Posté(e)
venus23H Membre 3 069 messages
Baby Forumeur‚ 68ans‚
Posté(e)

Il faudrait donc demander au municipalités d'insérer des avis dans leurs publications quotidiennes tu sais(les petits journaux municipaux avec les comptes rendus divers les dc, mariages ect..). avec les horaires de consultations par l'accès gratuit en mairie etc.. Déjà par là les gens seraient informé de l'existence du cahier.

Lien à poster
Partager sur d’autres sites

Membre, 53ans Posté(e)
tiwi Membre 2 015 messages
Baby Forumeur‚ 53ans‚
Posté(e)

Là aussi, nous ne pouvons forcer personne car nous ne sommes pas les juristes ou des despotes. C'est aux maires de prouver leur volonté démocratique quel que soit leur affiliation politique et de faire suivre les souhaits des citoyens des différentes manières à leur disposition.

Si un jour cela peut leur rapporter des voix, ne t'inquiètes pas, ils feront le nécessaire...

Lien à poster
Partager sur d’autres sites

Membre, 53ans Posté(e)
tiwi Membre 2 015 messages
Baby Forumeur‚ 53ans‚
Posté(e)
post-96331-1273718327_thumb.jpg
Lien à poster
Partager sur d’autres sites

Invité sfc
Invités, Posté(e)
Invité sfc
Invité sfc Invités 0 message
Posté(e)
CITOYENS->PROPOSITIONS->DEBATS->REFERUDUMS

Certain pays ont adopté un système comme celui la , en autre je pence a la Suisse , ce qui est pas mal , cela en reviens a la démocratie directe non mandaté , mais Est-ce que nos dirigent serait prêt a abandonner leur avantage que leur offre notre démocratie dictatorial , la est le problème car ils défendrons leur bout de steak Mais faisons ce qui est en autre pouvoir .

Qu'el sont les moyen de pression qui marche réellement ?

Lien à poster
Partager sur d’autres sites

Membre, 39ans Posté(e)
CYRRIC Membre 3 026 messages
Baby Forumeur‚ 39ans‚
Posté(e)

sfc bien sur les chose ne sont pas aussi simple mais en teorie nos dirigean on les appele ainsi mais dans l'idée de la democratie se sont eux nos "marionette"

seulement le pouvoir et l'aveuglement des gens on fait que les etat controle tout ou presque maintenant la royauté a evoluer :o° mais le principe du je veu plus de pouvoir est toujours la

bref l'idée est interessante j'ai seulement peur qu'au vue de la mentalité des gens laisser les gens directement décidé d'eux meme sur une population aussi grande est varié que la france n'apporte plus de complication et d'anarchie qu'autre chose

Lien à poster
Partager sur d’autres sites

Invité sfc
Invités, Posté(e)
Invité sfc
Invité sfc Invités 0 message
Posté(e)
bref l'idée est interessante j'ai seulement peur qu'au vue de la mentalité des gens laisser les gens directement décidé d'eux meme sur une population aussi grande est varié que la france n'apporte plus de complication et d'anarchie qu'autre chose

Un système anarchique n'est pas forcément une mauvaise chose , le système anarchique est ni plus nies moins que de la démocratie directe , (l'anarchie a évolué aussi) le peuple doit voter des décident comme cela ce fait actuellement , mais pour moi ce qui serait plus avantageux c'est de supprimer les poste mandaté , si quelqu'un ne vas pas ont attend pas 5 ans et ont refait un autre référendum , pour moi ce serait plus juste , comme si moi je faisait mal mon travail mon patron me licencierait tout simplement , de toute façon ils me semble que c'est carrément compliquer de faire pire que la politique actuel .

Mais bon cherche j'ai un c¿ur de nanar .

Lien à poster
Partager sur d’autres sites

Membre, 39ans Posté(e)
CYRRIC Membre 3 026 messages
Baby Forumeur‚ 39ans‚
Posté(e)

honnetement le mieu serait a partir de nos erreur de recreer des civilisation mais commen ou par dessu qui commen enlever l'ancien pour mettre du neuf, est ce moral, etc etc etc

le systeme acutel est pas parfait mais ne marche pas trop mal il offre la possibilité de s'en sortir plutot pas mal dans nos pays quand meme

Lien à poster
Partager sur d’autres sites

Membre, 53ans Posté(e)
tiwi Membre 2 015 messages
Baby Forumeur‚ 53ans‚
Posté(e)

Le Dard N'EST PAS une association politique, c'est un contre pouvoir.

En fait, je me suis posé la même question que toi CYRRIC mais en fin de compte, il n'est pas question de donner tout pouvoir au peuple mais d'emettre des propositions et des solutions alternatives au pouvoir en place. Le fait quelles soient ou non adoptées par les représentants n'est pas de notre ressort.

Je suis d'accord avec toi sfc, un politique est un employé du peuple. Je crois d'ailleurs que ceci à été proposé sur le DARD. Maintenant, je pense que c'est assez compliqué à mettre en place. Autant un employé, c'est une personne qui décide autant un élu, c'est un ensemble de personnes. Comment avoir cette balance POUR/CONTRE en temps réel et de manière transparente. Ou alors refaire un référundum tous les ans ? Sans oublier que le président est au fait des secrets défense, ... Si déjà nous leurs faisions passer un examen de compétence avant de leur permettre de se présenter...

En plus, cela ne forcerait-il pas encore plus les politiques à faire de la com au lieu de leur boulot ?

Non seulement le système actuel est loin d'être parfait mais en plus, il ne fait que se réduire au fil du temps. On ne peut pas dire que tout le monde à sa chance quand on fait tout pour augmenter les inégalitées.

Lien à poster
Partager sur d’autres sites

Invité sfc
Invités, Posté(e)
Invité sfc
Invité sfc Invités 0 message
Posté(e)

de moins en moins car plus ça vas plus il devin dictatorial le peuple ne décidera bientôt plus , suffit d'aller jeter un cout d'¿il sur la constitution Européen des texte qui te renvoie sur d'autre texte qui te renvoie sur d'autre texte pour au bout du compte qu'ils utilise les textes qu'ils veulent pour y tourner a leur avantage c'est de la dictature moderne tu ne peu rien faire , tes votes et les referendum ne serve strictement a rien , les dérives du capitalisme

Lien à poster
Partager sur d’autres sites

Membre, 53ans Posté(e)
tiwi Membre 2 015 messages
Baby Forumeur‚ 53ans‚
Posté(e)

C'est là que je ne suis pas d'accord avec toi. Baisser les bras en disant de toute manière, je ne suis qu'une goutte dans l'océan, c'est avoir la chance de pouvoir le faire.

Au fait, on n'est pas là pour parler démocratie mais des idées pour créer l'outil.

Je me laisse aller là...

Lien à poster
Partager sur d’autres sites

Invité sfc
Invités, Posté(e)
Invité sfc
Invité sfc Invités 0 message
Posté(e)

non je baisse pas les bras t'inquiete pas, même si ce que l'ont fait infime c'est déjà ça , comme je dit des fois , ceux qui ce sont limité a ce qui leur semblais possible n'ont jamais avancé d'un seul pas . :o°

c'est que moi j'ai des pensé d'action un peu plus radical :D

Lien à poster
Partager sur d’autres sites

Membre, 39ans Posté(e)
CYRRIC Membre 3 026 messages
Baby Forumeur‚ 39ans‚
Posté(e)

il existe encore une chose a une epoque dans notre histoire il existe un evenement que l'on appelle prise de la bastille ou les dirigean se retrouver la tete planter sur des pique;

sans aller jusque là force de police militaire crs etc tout melange on reste des million en france par rapport a notre etat et sa force de défense si vraiment les francais voulaient faire entendre leur voie

IL LE POURRAIENT

mais bon faut plus trop rêver la dessus a notre époque

Lien à poster
Partager sur d’autres sites

Membre, Posté(e)
existence Membre 5 823 messages
Forumeur activiste‚
Posté(e)
M'étant inscrit récement au D.A.R.D. (mouvement des revendications citoyennes), un des sujet m'interessant serait de travailler sur un outil informatique avec l'objectif de mettre en place une démocratie populaire possible par et pour tous.

Nous travaillons actuellement sur un cahier des charges en vue de l'élaboration de cet outil et souhaiterait ici recueillir vos idées et commentaires.

http://forcedard.byethost22.com/thread.php...fid=1&cat=8

http://forcedard.byethost22.com/file/proje...ardCitoyen.html

Je trouve l'idée très intéressante, mais je dois dire que je n'ai pas compris grand chose à tes liens. Mais je te fais part de ma vision des choses. Pour faire un système démocratique, il faut :

- déterminer les questions démocratiquement

- déterminer les options (les réponses possibles) démocratiquement

- voter dans la mesure où l'on est concerné par les effets

- suivre le résultat du vote

D'un point de vue opérationnel, cela peut être réalisé comme suit :

- Que chacun puisse proposer une question. Ensuite, si cette question est suffisamment soutenue, elle devient un choix.

- Quand un choix se présente, chacun peut ajouter des réponses possibles.

- Chacun peut voter pour autant de réponses qu'il veut. On peut mettre un pourcentage si on veut affiner, cela donne un nombre V allant de 0 à 1.

- Pour bien faire, on devrait rajouter un coefficient D entre 0 et 1 en fonction du degré auquel est concerné la personne qui vote.

- Le résultat pour chaque option est la somme des produits des VxD.

- L'option qui a le plus grand score correspond au choix. Il peut y avoir un choix qui consiste à ne rien vouloir faire, un vote blanc.

Voilà voilà. En espérant avoir fait avancer le schmilblick.

Lien à poster
Partager sur d’autres sites

Membre, 53ans Posté(e)
tiwi Membre 2 015 messages
Baby Forumeur‚ 53ans‚
Posté(e)

Ce que je vois sur le site du DARD, c'est que les gens confondent proposition et message perso.

Je crois qu'il serait interessant de mettre une rubrique "s'exprimer" car les propositions sont vraiment poluées.

existence, j'ai ajouté sur le premier post un lien vers l'organigramme.

Lien à poster
Partager sur d’autres sites

Membre, Posté(e)
existence Membre 5 823 messages
Forumeur activiste‚
Posté(e)

Que penses-tu de mon analyse ?

Lien à poster
Partager sur d’autres sites

Annonces
Maintenant

Archivé

Ce sujet est désormais archivé et ne peut plus recevoir de nouvelles réponses.

×